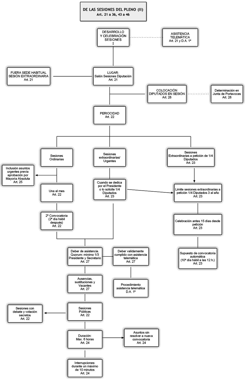
Descargar pdf De las Sesiones de Pleno (II) Descargar pdf Vicesecretario General José Luis Rodríguez Rodríguez